本文目录一览:
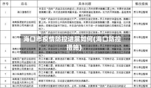
- 〖壹〗、海南海口新冠确诊病例相同轨迹返庆人员请及时报备
- 〖贰〗 、海口市再次静态管控,全面核酸排查,此次排查的目的是什么?
- 〖叁〗、海口发布关于延长8月14日全市临时性全域静态管理时间的公告
- 〖肆〗、海口去徐闻现在是什么政策?
海南海口新冠确诊病例相同轨迹返庆人员请及时报备
海南海口新增1例新冠确诊病例相同轨迹及时报备2021年8月1日凌晨 ,海南省海口市市检出1例新冠病毒核酸初筛阳性者胡某,省 、市疾控中心实验室复核新冠病毒核酸检测结果均为阳性,经省疫情防控指挥部确认为新冠肺炎病例 。根据初步流调结果显示 ,胡某活动轨迹如下:胡某,住址:海口市龙华区金盘15-1号南宝花园。

如果被判定为与新冠轨迹重合的话,通常会收到疾控中心发来的短信 ,收到短信后的第一时间要向居住的社区、学校、单位 、酒店上报或者到本地的疾控中心进行报备,并且不要外出,就地等待疾控中心人员的通知。

病例基本情况发现时间:2022年5月7日发现方式:外省返怀人员核酸检测阳性诊断结果:新冠病毒肺炎确诊病例(轻型)确诊病例行程轨迹以下为5月7日病例在怀化市的活动轨迹,涉及多个公共场所 ,与病例轨迹有交集的人员需立即报备:12:58 到达怀化高铁南站 。
主动报备 重点地区旅居史人员:1月9日以来有新疆伊犁州、1月11日以来有黑龙江牡丹江市、1月14日以来有浙江杭州市、1月19日以来有河北廊坊市 、1月20日以来有河北雄安新区、山西大同市、河北保定市 、1月21日以来有山东聊城市旅居史的入永人员,需第一时间向社区(村)、单位或酒店报备。
月1日常德疾控发布的疫情防控提醒内容如下:2月24日晚,天津滨海世界机场1名保洁人员确诊为新冠病例(轻型) ,截至2月28日24时,天津本轮滨海世界机场疫情累计报告19例阳性感染者。
盐城市新增1例新冠肺炎确诊病例(轻型),系外省(市)返盐闭环管理人员 ,相关人员需立即报备 。病例基本情况发现时间:2022年4月30日,在集中隔离点核酸检测中发现阳性。诊断结果:新冠肺炎确诊病例(轻型),已转运至市公共卫生临床中心隔离救治。
海口市再次静态管控,全面核酸排查,此次排查的目的是什么?
海口市再次静态管理 ,全面核酸排查,此次的排查目的就是为了能够确保了解到究竟还有多少人员,会存在着被感染的风险。此次海口地区的疫情爆发的十分严重 ,这大多都是由于外地游客去到三亚旅行造成的,但是如今三亚海口等地区的疫情播报人数逐渐在减少 。
迅速排查出潜在的感染者,切断疫情的传播链。措施:在静默管理期间,区域内人员禁止出户 ,管控区人员禁止出单元,参加核酸采样即出即回。全体市民非必要一律不出门、不上街 、不到公共场所,以有效阻断疫情蔓延 。
首先值得学习的是人员流动能够更好的得到管理。全体公民必须严格遵守静态管理规定。在静态管理区域内 ,除核酸检测、医疗救援、应急救援 、城市供应保障、垃圾处理、行政执法等工作人员外,所有公民不得外出 、驾车、聚集、进入公共场所(公共区域)除非必要 。不要进入其他村(社区)和社区。

海口发布关于延长8月14日全市临时性全域静态管理时间的公告
〖壹〗、静态管理区域内,除核酸检测 、医疗救护、应急抢险、城市保供 、垃圾处理、行政执法等工作人员外 ,全体市民非必要不外出、不开车 、不聚集,不得进入公共场所或其他村(社区)、小区。急危重症患者、孕产妇等紧急就医需求人员,需经村(社区)同意后方可外出 。
〖贰〗 、天。通过查询相关资料显示:贵溪在2022年8月14日5时30分起 ,实行3天的临时性全域静态管理,但由于疫情的不断加重,分为5次延长 ,每次延长时间3天,将疫情的静态管理延长到2022年8月28日。静态管理是一种新冠疫情防控管理模式,包含三个暂停和三个不 。
〖叁〗、中超临时调整赛程,预计17轮恢复正轨2 由于疫情引发的海口临时性全域静态管理 ,中超联赛对2022赛季第12轮和第13轮赛程也不得已随之进行调整。此前,中国足协已经正式发布通知,原定第12轮9场比赛只有4场正常进行 ,其余5场延期。
〖肆〗、格尔木21号能解封 自2022年8月15日8:00起,将天山区 、沙依巴克区、水磨沟区、高新区(新市区)、经开区(头屯河区) 、米东区实行的临时性静态管理方法予以延长,时间暂定为五天 ,后续根据疫情防控形势变化适时调整。
〖伍〗、根据儋州市有关部门规定,儋州市那大镇8月14日07:00-12:00做核酸 。部分公告如下:检测范围:儋州市全域。采样对象:所有市民,包括本地常住人口、暂住人口 、临时流动人口、外籍人口、临时旅居人员等 ,做到“应检尽检,不落一户,不漏一人 ”。
〖陆〗 、月12日 ,沈阳市新冠肺炎疫情防控指挥部发布公告,全市中小学校、幼儿园、校外培训机构有序恢复线下教学,具体安排按照教育部门通知执行;全市各类公共场所有序放开 。此外,从9月13日起 ,恢复所有客运站和县际 、县内客运班车经营(含郊区),以及省际、市际线路班车和省内旅游包车。
海口去徐闻现在是什么政策?
海口到徐闻的轮渡近来处于通航状态。根据公开信息,2025年10月22日24时起 ,海口新海港、秀英港已恢复运输,复运后优先疏运停航前待渡的1000余辆货车,预计6小时恢复正常秩序 。此次恢复通航后 ,港口运营逐步进入常规状态。
业务调整内容:徐闻港将不再直接办理新能源车辆的过海业务。这意味着,如果您的新能源车辆需要过海前往海口,您将不能直接在徐闻港办理相关手续 。新能源车辆过海业务承接:所有新能源车辆的过海业务 ,将由海安新港全面承接。因此,您需要前往海安新港办理新能源车辆的过海手续。
从海口到徐闻最核心的交通方式是轮渡,因琼州海峡是两地间的天然阻隔 。具体交通方式及信息如下:自驾出发港口:主流选取为从海口的秀英港或新海港出发 ,前往徐闻的海安港或海安新港,这几个港口航班班次密集。船程时间:从秀英港或新海港出发,船程通常在5到两小时之间。
月9日下午,记者从海口市新型冠状病毒感染肺炎疫情防控新闻发布会上获悉 ,近来,海口市与广东省徐闻县实行联防联控机制,对有国内涉疫区旅居史的来琼返琼人员 ,须持48小时内核酸检测阴性证明方能过海。
评论列表(4条)
我是战狼攻略的签约作者“南城”!
希望本篇文章《海口市疫情防控进展如何(海口防控措施)》能对你有所帮助!
本站[战狼攻略]内容主要涵盖:战狼攻略,生活百科,小常识,生活小窍门,百科大全,经验网,游戏攻略,新游上市,游戏信息,端游技巧,角色特征,游戏资讯,游戏测试,页游H5,手游攻略,游戏测试,大学志愿,娱乐资讯,新闻八卦,科技生活,校园墙报
本文概览:本文目录一览:〖壹〗、海南海口新冠确诊病例相同轨迹返庆人员请及时报备〖贰〗、海口市再次静态管控,全面核酸排查...