本文目录一览:
- 〖壹〗 、西安市民抢购生活物资,超市人山人海,市民们的生活是否能得到保障...
- 〖贰〗、...超10万?钟南山:西安此轮疫情拐点已出现,西安市卫健委主任道歉...
- 〖叁〗、10月20日西安疾控发布疫情防控倡议书
- 〖肆〗 、山东村民给西安捐10万斤大白菜,还有哪些地区也硬核驰援?
西安市民抢购生活物资,超市人山人海,市民们的生活是否能得到保障...
所以西安市民的生活得到了一定的保障,就不需要扎堆抢购了 ,而且西安官方也发布了通知禁止哄抬物价,一旦发现哄抬物价的现象,就要面临着相应的处罚 。而且西安市已经和其他地方等大型批发市场做好了联系 ,积极开展蔬菜的教育,近来每天上市量可达3万吨左右,保证了市场供应充足。

市民反应与抢购现象:封城消息引发部分市民抢购生活物资 ,尤其是米面油、肉蛋禽和蔬菜等必需品。社交媒体上充斥着相关视频,反映出公众对封城期间生活保障的担忧 。作者个人选取与心境:作者选取独处室内,未参与抢购 ,而是切红萝卜腌制并创作打油诗。

综上所述,西安封城20天期间,土豆3元、白菜3元 、白萝卜3元的菜价相对于平时是偏高的。这主要是由于疫情封城导致的物流受限、供应减少以及成本增加等因素共同作用的结果 。虽然政府正在积极采取措施稳定物价,但市民仍需保持理性消费心态 ,共同应对疫情带来的挑战。

近日重庆、河南郑州 、江苏常州和启东、安徽蚌埠等多地出现抢购米面油潮,主要因外界对商务部通知的过度解读及局部疫情等因素影响,但各地生活物资货源充足、供应有保障 ,官方呼吁市民理性购物、无需盲目囤货。抢购现象:多地出现市民抢购米面油等生活物资的情况 。
针对这种情况,有关工作人员也告诉大家不用抢购商品。因为大家的正常生活可以得到保障,所以大家也不用太过于惊慌。即使遇到了疫情之后 ,当地也可以保障群众们的基本生活,而且商品的费用也不会出现上涨的情况。所以说大家完全没有必要去抢购商品,因为超市里的人非常多 ,在这个过程当中也会增大感染的风险 。
聚集囤货可能造成交叉感染。聚集囤货最大的风险就是可能出现交叉感染,超市出现人山人海的情况,这其中万一有一位病毒感染者 ,同一时间进入这个超市的人都有可能被感染。即使是在严格管控的区域,也没有出现食物短缺的情况,大家要相信我们的政府会保障居民的基本生活 。聚集囤货可能造成物价上涨。

...超10万?钟南山:西安此轮疫情拐点已出现,西安市卫健委主任道歉...
西安疫情相关事件西安市卫健委主任鞠躬道歉1月6日下午,陕西西安召开新闻发布会介绍疫情防控最新情况。西安市卫健委主任刘顺智针对“孕妇在高新医院门口等待两小时后流产 ”事件作通报并鞠躬道歉 ,称该事件属责任事故,高新医院存在分诊识别不精准 、专科介入不及时、流程处置不高效、应急预案不充分等问题 。
西安市卫生安康委副主任吕永鹏12月29日表示,西安往常曾经到了我们与病毒殊死竞赛的关键时期。西安本轮疫情拐点出现时间暂未可知 ,预计还需要20天才能看出来拐点出现时间。
截至8月21日,三亚21天累计阳性13438例,海南全省疫情已出现明显拐点 。钟南山表示 ,到近来为止,没有一个药能够被证实对新冠肺炎有预防作用。 以下是具体情况:三亚及海南疫情情况 三亚:8月1日0时至8月21日24时,三亚累计发现确诊病例5639例 、无症状感染者7799例 ,21天时间累计阳性13438例。
10月20日西安疾控发布疫情防控倡议书
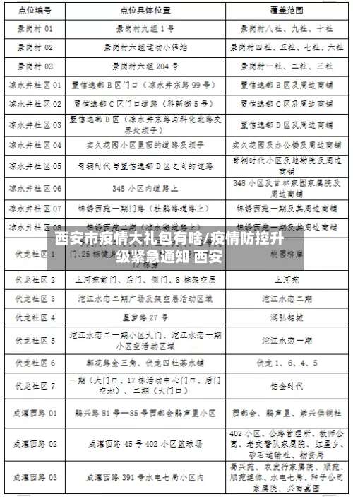
021年10月20日西安市疾控中心发布的疫情防控倡议书核心内容如下:积极配合防疫工作重点地区旅居史人员报备与检测10月1日以来有内蒙古额济纳旗、甘肃嘉峪关、酒泉 、兰州等地旅居史的市民,需第一时间联系社区(单位、酒店)报备,主动进行核酸检测并配合防控措施 。与确诊病例轨迹有交集者 ,需如实报告旅居史。
养成勤洗手、多通风 、不聚集、分餐制、用公筷 、“一米线”等习惯。收到湖南疾控短信提示后,需按要求配合防控措施并完成核酸检测。减少聚集,降低风险 非必要不外出、不聚集,避免前往中高风险地区及本土病例所在县(市、区) 。坚持“喜事缓办、丧事简办 、宴会不办” ,倡导绿色祭扫。
截至2月5日24时,温州市累计确诊新冠肺炎病例396例,成为湖北省之外确诊病例比较多的地级市 ,被称为鄂外“孤悬的疫情重灾区 ”。温州作为一座流动的城市,面临春节期间18万在武汉经商的温州人返乡的巨大压力 。然而,温州也是一座坚韧的城市 ,在疫情中展现出强大的应对能力。
自__月__日开始按照县委县政府的决策部署,全面取消正常休假;__月__日,医院再次向全院职工发出疫情防控倡议书 ,号召全体医务人员放弃春节休假计划,积极投身到打赢疫情防控的阻击战来,一些已回老家过春节的医务人员都在大年三十和初一赶回医院 ,坚守岗位,待命出击,表现出良好的职业素养和担当精神。
山东村民给西安捐10万斤大白菜,还有哪些地区也硬核驰援?
陕西省西安市的新冠肺炎防控形势牵动着全国人民的心 。成武县汶上集镇燕庄村的菜农王春凤准备捐献10万斤大白菜,助力西安疫情防控。近来 ,首批4万斤大白菜已经抵达西安市,将被端上西安市民餐桌。王春凤是山东菏泽成武县汶上集镇燕庄村永晟果蔬种植专业合作社负责人,专门种植无公害蔬菜 。
安徽捐赠48万元暖宝宝驰援西安。河南调配600吨面条连夜支援西安。山东村民捐献10万斤大白菜助力西安防疫 。爱奇艺给西安群众免了一个月会员费。
评论列表(4条)
我是战狼攻略的签约作者“南城”!
希望本篇文章《西安市疫情大礼包有啥/疫情防控升级紧急通知 西安》能对你有所帮助!
本站[战狼攻略]内容主要涵盖:战狼攻略,生活百科,小常识,生活小窍门,百科大全,经验网,游戏攻略,新游上市,游戏信息,端游技巧,角色特征,游戏资讯,游戏测试,页游H5,手游攻略,游戏测试,大学志愿,娱乐资讯,新闻八卦,科技生活,校园墙报
本文概览:本文目录一览:〖壹〗、西安市民抢购生活物资,超市人山人海,市民们的生活是否能得到保障...〖贰〗、...超1...