本文目录一览:
- 〖壹〗、现在出入洛阳最新规定
- 〖贰〗 、洛阳做好疫情常态化防控的通告洛阳最新疫情管控措施
- 〖叁〗、2022河南春节返乡人员最新规定(持续更新)
- 〖肆〗、洛阳是疫区吗现在
现在出入洛阳最新规定
进入洛阳 有市域外旅居史的来(返)洛人员,应提前报备 ,抵洛后未报备的,应于24小时内进行补录报备 。入洛时持48小时内核酸检测阴性证明,抵洛后24小时内再进行一次核酸检测 ,之后48小时内再进行一次核酸检测。提前报备人员需采取“集中隔离医学观察 ”管理措施的,免除集中隔离费用。

入洛时持48小时内核酸检测阴性证明,抵洛后24小时内再进行一次核酸检测,之后48小时内再进行一次核酸检测 。提前报备人员需采取“集中隔离医学观察”管理措施的 ,免除集中隔离费用。

对境外来(返)洛人员实施“5天集中隔离医学观察 3天居家隔离”管理措施。对近7日内有高风险区旅居史的来(返)洛人员,抵洛后采取“7天居家隔离 ”管理措施。对近7日内有低风险区(高风险区所在县 、市、区、盟的其他地区)旅居史的来(返)洛人员,抵洛后落实“7天居家健康监测”管理措施 。

离开洛阳 所有到中高风险地区人员须向单位或居住地报备。进入洛阳 境外来(返)洛人员应提前3天向目的地村(社区)和单位报备 ,由目的地县区从其入豫第一落脚点或郑州市集中隔离点,点对点闭环转运至本地。
现在需要14天隔离 。建议返洛前与目的地所属社区(村)联系确认,以最新答复为准!洛阳市疫情防控政策(2021年11月11日更新)境外来洛人员要在第一入境点隔离满14天后 ,由各县区派专车从入豫第一落地点或郑州市集中隔离点,闭环转运至本地,继续实施“7天集中隔离+7天居家隔离”。

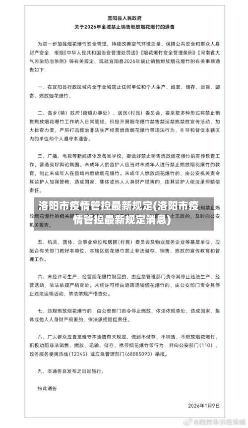
洛阳做好疫情常态化防控的通告洛阳最新疫情管控措施
〖壹〗、后续防控要求:城市区责任:各城市区需扛牢疫情防控责任 ,落实常态化防控措施,保障群众正常生产生活,倡导居民非必要不出市 、不跨县 ,谨慎接待外来人员,防止疫情输入。市民防护建议:保持良好生活习惯,科学佩戴口罩、不握手、勤洗手 。避免聚餐 、聚会、聚集,不去人群密集或空气不流通场所。出现发热、咳嗽等症状时 ,主动到发热门诊规范就诊。
〖贰〗 、把好社区防控关机关事业单位、居民小区、村庄等疫情防控卡点可以撤销,恢复正常通行;社区门口 、楼院张贴的关于疫情防控的宣传海报、通告、条幅等要及时更换为文明创建 、爱国卫生运动等宣传彩页、海报,但基础性的防控措施 ,如外来人员登记制度、体温测量、查验健康码等工作要坚持不懈 。
〖叁〗 、洛阳市孟津区新冠肺炎疫情防控指挥部办公室关于做好当前疫情防控工作的通告当前,国内疫情点多面广、局部聚集,疫情防控形势异常严峻复杂。
〖肆〗、请各城市区坚决扛牢疫情防控责任 ,落实好常态化疫情防控措施,安排好群众正常生产生活,并倡导广大居民非必要不出市 、非必要不跨县 ,谨慎接待外来人员,防止疫情输入。
〖伍〗、主动劝导身在外地的亲人不返乡祭扫 。返乡主动报备,严格落实防控措施全县所有村、小区 、单位要加强疫情防控卡口值班值守工作 ,落实横幅、公告、小喇叭等宣传措施;做好外来人员排查登记工作,督促进出村 、小区、单位人员落实戴口罩、扫场所码 、测体温等“三个一”防控措施。
〖陆〗、严格管控经营行为:严禁餐饮、夜市排挡及农村集体聚餐,劝停不属于通告明确的水、电 、气等非生活必需品经营店,为广大群众敲响安全“警钟 ”。督促落实防控措施:督促超市从业人员在做好疫情防控措施常态化的基础上 ,大力宣传社会面管控管理要求和违规惩戒规定。
2022河南春节返乡人员最新规定(持续更新)
〖壹〗、022年河南春节返乡人员最新规定如下(持续更新):返乡报备与核酸检测要求:“双节”期间,全省严格落实返乡人员报备制度 。省外来豫返豫人员及省内重点行业人员返乡,需提前3天向目的地村(社区)、单位报备 ,并持有48小时内核酸检测阴性证明。抵达后须如实报告个人行程。
〖贰〗 、022年春节期间,漯河市要求返乡人员提前3天向居住地社区(村)报备,并需持有48小时内核酸检测报告 ,返乡后落实分类管理措施 。具体要求如下:提前3天报备根据漯河市新冠肺炎疫情防控指挥部办公室发布的《致所有在外工作人员的提醒函》,确需从外地市返乡的人员,需提前3天向居住地社区(村)报备。
〖叁〗、022年春节期间 ,省外入商人员、省内中高风险地区所属地市人员返乡商丘需提前3天向社区报备。具体规定如下:报备要求:适用人群:省外入商人员 、省内中高风险地区所属地市人员 。报备时间:务必提前3天向社区报备。核酸检测要求:需持48小时内核酸检测阴性证明。
〖肆〗、按规定配合做好核酸检测和相应的管控措施 。高风险岗位人员:包括收治新冠肺炎及隔离人员的定点医院医务人员、集中隔离场所工作人员 、在陆港空口岸接触入境人员和进口货物的人员等。尽量避免出行,确需返河或回乡的,须脱离工作岗位14天以上且持48小时内核酸阴性证明。
〖伍〗、022年春节后返回焦作工作的最新规定依据焦作市1月27日发布的2022年疫情防控6号通告 ,具体如下:国内中高风险地区或14天内有中高风险地区旅居史的来(返)焦人员:落实“14天集中隔离+7天居家健康监测”管控措施,期间进行7次核酸检测 。
〖陆〗、022年周口春节返乡健康提示如下:提前做好行程规划非必要不出行:坚持非必须不出境,倡导就地过节,非必要不出周 、不返周。避免前往风险地区:不去中高风险地区、报告确诊病例地区及非中高风险地区的陆路边境口岸城市旅游、出差、探亲。错峰返乡:鼓励春运期间错峰 、避峰返乡、返岗、返校。
洛阳是疫区吗现在
通过查询相关资料显示:洛阳现在不是疫区 。现在是2022年12月26日 ,截止2022年12月26,最新数据显示,洛阳地区近来没有低 、高风险区域 ,都是常态化防控区,所以洛阳现在不是疫区。
洛阳市不是疫区。截止至2022年11月25日,据公开资料显示 ,河南省洛阳市为全域常态或防控区域 。
据说现在不是疫区的火车已经不用做核酸检测了,宁波和洛阳都不是疫区,应该是不用了。
需提供48小时核酸阴性证明。中高风险区来济源需要核酸检测证明 ,洛阳属于疫区,虽然不是特别严重,但是出市到济源需要隔离 。
老城区。洛阳市 ,简称“洛 ”,别称洛邑、洛京,河南省地级市。洪进市场的地理位置处于洛阳市老城区,通过查询洛阳市疫情防控中心可知 ,截止2022年10月12日,洛阳暂无高中低风险地区,全域都是常态化防控区域 。
评论列表(4条)
我是战狼攻略的签约作者“南城”!
希望本篇文章《洛阳市疫情管控最新规定(洛阳市疫情管控最新规定消息)》能对你有所帮助!
本站[战狼攻略]内容主要涵盖:战狼攻略,生活百科,小常识,生活小窍门,百科大全,经验网,游戏攻略,新游上市,游戏信息,端游技巧,角色特征,游戏资讯,游戏测试,页游H5,手游攻略,游戏测试,大学志愿,娱乐资讯,新闻八卦,科技生活,校园墙报
本文概览:本文目录一览:〖壹〗、现在出入洛阳最新规定〖贰〗、洛阳做好疫情常态化防控的通告洛阳最新疫情管控措施〖叁...