14天行动轨迹怎么查
要查看自己的14天出行记录或行动轨迹,可以通过以下步骤借助微信操作:打开微信APP 首先 ,确保手机上已安装微信APP,并打开微信进入主页面 。进入“发现 ”页面并搜索小程序 在微信主页面底部,点击“发现”选项。在打开的“发现”页面中,点击“搜一搜”选项。

查询中国移动14天行动轨迹 ,可通过发送短信的方式实现,具体操作步骤如下:工具/原料 手机(以oppo Ace2为例,系统版本ColorOS 1 ,信息版本20,其他品牌手机操作类似)中国移动手机卡方法/步骤 打开短信应用:在手机上找到并打开“信息 ”应用,点击界面右下角的【+】图标 ,进入新建短信页面。

关机也可以查到14天的行动轨迹,大数据主要通过手机与基站的信令交换以及与其他公共设施的接触来查到个人轨迹 。关机不影响行动轨迹查询: 关机或拔卡并不影响手机定位。即使手机关机,只要电池未取出且手机开机过 ,手机就会尝试接入基站。

天行动轨迹可通过微信“国务院客户端”小程序中的“防疫行程卡”功能查询,具体步骤如下:打开微信并进入搜索页面打开手机上的微信APP,点击顶部搜索框进入搜索页面 。选取小程序并搜索目标程序在搜索页面中点击“小程序 ”选项 ,输入“国务院客户端”进行搜索。
关机也可以查到14天的行动轨迹,大数据通过以下方式查到个人轨迹:手机定位:关机、拔卡不影响手机定位,因为手机只要开机就会尝试接入基站。基站能够识别出手机,并通过手机唯一的识别码IMEI号关联其相关信息 ,从而确定手机的大致位置 。信令交换:手机与基站之间始终保持时刻的联系,这种联系被称为信令交换。
行动轨迹怎么查询?
行动轨迹可以通过微信小程序 、支付宝等软件进行查询,以微信小程序为例:打开手机微信 ,进入主界面。打开小程序搜索界面,在搜索框内输入行程查询,选取通信行程卡并点击进入 。
查看手机定位记录:如果孩子有手机 ,可以通过手机定位记录查看孩子的出行轨迹。在手机设置中打开定位服务,然后在手机的地图应用中查看孩子的位置记录。 安装家长监控软件:家长可以安装一些监控软件,如“儿童安全卫士”等 ,通过这些软件可以实时监控孩子的位置和出行记录 。
公安系统可以通过警务通系统、天网系统监控、手机定位技术以及查询身份证使用记录等方式,利用大数据对比来查询个人的行动轨迹。首先,公安机关可以通过警务通系统查询个人的行动轨迹。警务通是公安机关内部使用的一种信息查询系统 ,它可以根据相关程序和合理的理由,依法查询个人的行踪信息。
疫情期间,如何查询个人行动轨迹?
疫情期间主要通过手机基站定位、GPS定位 、健康码/行程码扫描、公共交通记录、电子支付记录 、面部识别技术及蓝牙接触追踪等方式追踪行程轨迹 。手机基站定位是利用手机与通信基站间的信号交互,通过基站覆盖范围推算用户大致位置。基站密度越高,定位精度越高 ,运营商可提供相关数据支持,为行程追踪提供基础信息。
疫情期间,可以通过以下方式查询个人行动轨迹:为了助力疫情防控 ,电信、移动和联通三大运营商都推出了手机用户漫游行程信息查询公益服务 。通过发送手机短信,用户可以免费查询到自己手机最近一个月的轨迹,用来辅助证明最近一个月是否离开城市或者由异地返回。
健康码:在疫情期间 ,出入公共场所、乘坐交通工具等都需要扫描健康码并填报个人信息。健康码系统可以记录个人的出行轨迹和健康状况,是查询个人行动轨迹的重要途径 。身份证:身份证作为个人身份的重要证件,在出行 、住宿等场合都需要出示。通过身份证信息 ,相关部门可以查询到个人的行动轨迹。
在微信中查询疫情期间行程轨迹,可通过搜索“国务院客户端 ”小程序中的防疫行程卡功能实现,具体步骤如下:进入微信主界面在苹果手机桌面上点击微信图标 ,启动应用后进入主界面 。搜索“国务院客户端”点击微信顶部搜索框,输入“国务院客户端”,在搜索结果中选取对应的小程序进入。
查询一个人的行踪轨迹需在合法合规前提下进行,可通过手机号码查询、社区及同行查询工具、专业软件或公安机关申请查询 ,但均需严格遵守隐私保护规定。
微信防疫个人行程轨迹查询方法如下:第一步:打开微信并进入搜索功能打开微信APP,点击界面右上角的搜索框,进入搜索页面 。此步骤是查询行程记录的入口 ,需确保微信版本为最新,避免功能异常。第二步:输入关键词触发查询入口在搜索框中输入“行程证明 ”或“疫情”等关键词,系统将自动匹配相关服务。
3月18日广东9例境外输入病例行动轨迹一览
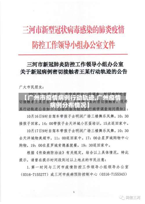
〖壹〗 、日当天全省新增境外输入确诊病例9例 ,其中广州5例,深圳2例,梅州1例 ,肇庆1例。具体行动轨迹报告如下:广州3月18日广州当天新增境外输入确诊病例有关情况:病例1李某,女,21岁 ,中国广东户籍,广州居住地为天河区兴华街,是英国某大学学生 。
〖贰〗、确诊病例诊断:3月20日,该病例转为新冠肺炎确诊病例(轻型)。3月20日广州全市疫情数据:本土确诊病例:新增3例(其中2例为之前公布的无症状感染者转确诊 ,包含天河区这1例)。境外输入确诊病例:新增1例 。境外输入无症状感染者:新增9例。出院病例:新增8例。尚在院治疗:42例 。
〖叁〗、新增境外输入病例:3月16日,31省市新增确诊病例4例(均为境外输入,分布在四川 、上海、福建) ,新增疑似病例4例(均在上海)。儿童重疾救治范围扩大:国家卫健委等五部门联合发文,将12个病种纳入儿童血液病、恶性肿瘤救治管理范围,提升医疗保障水平。

评论列表(4条)
我是战狼攻略的签约作者“南城”!
希望本篇文章《【广州市疫情病例行动轨迹,广州疫情病例分布情况】》能对你有所帮助!
本站[战狼攻略]内容主要涵盖:战狼攻略,生活百科,小常识,生活小窍门,百科大全,经验网,游戏攻略,新游上市,游戏信息,端游技巧,角色特征,游戏资讯,游戏测试,页游H5,手游攻略,游戏测试,大学志愿,娱乐资讯,新闻八卦,科技生活,校园墙报
本文概览:14天行动轨迹怎么查要查看自己的14天出行记录或行动轨迹,可以通过以下步骤借助微信操作:打开微信APP首先,确保...